[su_dropcap size="4"]Π[/su_dropcap]ως προκαλούνται τα χαρακτηριστικά εξανθήματα της κνίδωσης;

Οι πομφοί και το ερύθημα της κνίδωσης θεωρείται ότι προκαλούνται από την απελευθέρωση ισταμίνης και άλλων χημικών ουσιών (μεσολαβητές) που εκκρίνονται από συγκεκριμένα κύτταρα του δέρματος που λέγονται μαστοκύτταρα. Δεν είναι απόλυτα ξεκάθαρη η αιτία που συμβαίνει

[caption id="attachment_71" align="alignright" width="360"] Εικ. 1 Χαρακτηριστικά κνιδωτικής βλάβης[/caption]

αυτό, ιδιαίτερα στη χρόνια κνίδωση και στις φυσικές (επαγόμενες) κνιδώσεις. Η ισταμίνη και οι υπόλοιποι μεσολαβητές προκαλούν

I.  Αύξηση της διαπερατότητας του τοιχώματος των μικρών αγγείων τοπικά, με αποτέλεσμα οίδημα

II.   Αγγειοδιαστολή με αποτέλεσμα την εμφάνιση ερυθήματος

III.  Διέγερση των νευρικών ινών με αποτέλεσμα την εμφάνιση κνησμού

Οι κνιδωτικές βλάβες φαίνονται όπως στην εικόνα 1.

Αρκετά συχνά υπάρχει κάποιος παράγοντας που ενεργοποιεί τα συγκεκριμένα κύτταρα όπως  λοίμωξη, φάρμακα, τρόφιμα, φυσικοί παράγοντες όπως το κρύο, η άσκηση κ.α.. Στις περισσότερες περιπτώσεις ιδιαίτερα της χρόνιας κνίδωσης, η αιτία παραμένει άγνωστη, αν και πολλές φoρές μπορεί να εμπλέκεται αυτοάνοσος μηχανισμός.

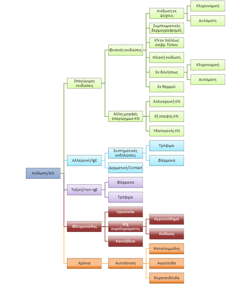
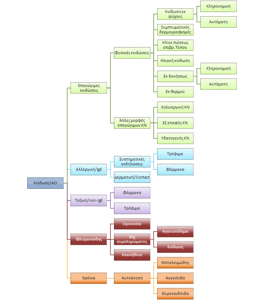
Ανάλογα λοιπόν με τα αίτια, η κνίδωση μπορεί να ταξινομηθεί όπως φαίνεται στην εικόνα 2.

[caption id="attachment_47" align="aligncenter" width="617"] Εικ. 2 Κνίδωση - Αιτιολογική ταξινόμηση[/caption]

Αναλυτικά

·         Ιδιοπαθής, στο 50% των περιπτώσεων. Είναι οι περιπτώσεις όπου η αιτία παραμένει άγνωστη, παρά τον πλήρη εργαστηριακό έλεγχο.

·         Ανοσολογικής αιτιολογίας

o      Αυτοάνοση κνίδωση. Χαρακτηρίζεται από την ύπαρξη αυτοαντισωμάτων εναντίον του υποδοχέα υψηλής συγγένειας για την IgE ανοσοσφαιρίνη (FcεRI). Ο υποδοχέας αυτός βρίσκεται στην επιφάνεια πολλών κυττάρων και ιδιαίτερα των μαστοκυττάρων και των βασεοφίλων, που παίζουν βασικό ρόλο στην παθογένεια της κνίδωσης. Η παρουσία των αυτοαντισωμάτων, πιθανότατα συμβάλλει στην συνεχή ενεργοποίηση των κυττάρων αυτών με αποτέλεσμα την έκκριση ουσιών που προκαλούν τα χαρακτηριστικά εξανθήματα της κνίδωσης.

o      Μεταλοιμώδης κνίδωση. Συχνά οι λοιμώξεις και, κυρίως αυτές που οφείλονται σε ιούς, μπορεί να προκαλέσουν την εκδήλωση εξανθημάτων με συνοδό κνησμό, σε όλο το σώμα. Σπάνια, η διάρκεια αυτών των εξανθημάτων ξεπερνάει τις λίγες μέρες.

·         Αλλεργικής αιτιολογίας

o      Κνίδωση αλλεργικής αιτιολογίας με ή χωρίς συστηματικές εκδηλώσεις. Τα συνηθέστερα αίτια είναι τρόφιμα, (όπως ξηροί καρποί, γάλα, ψάρι κ.α.), φάρμακα, (όπως αντιβιοτικά, σκιαγραφικά κ.α.), δηλητήριο μέλισσας ή σφήκας, κ.α.

o      Κνίδωση εξ επαφής, συνήθως από τριχίδια κάμπιας, τσούχτρες κ.α.

·         Φλεγμονώδους αιτιολογίας

o      Κνίδωση με παρουσία ανοσοσυμπλεγμάτων (κνιδωτική αγγειίτιδα)

o      Κνίδωση με διαταραχές του συστήματος του συμπληρώματος

o      Κνίδωση με υποκείμενη κακοήθεια

·         Φυσικές (ή επαγώγιμες) κνιδώσεις

Οι οξείες κνιδώσεις πολύ συχνά σχετίζονται με λοιμώξεις, με αλλεργία σε τροφές, αλλεργία σε φάρμακα ή αλλεργία που σχετίζονται με τσιμπήματα εντόμων και, συνήθως μέλισσα ή σφήκα.

Στην περίπτωση των φυσικών (ή επαγώγιμων) κνιδώσεων το αίτιο είναι η έκθεση σε φυσικό παράγοντα όπως το κρύο, η άσκηση, η υψηλή θερμοκρασία, η άσκηση βάρους κ.α. Αυτή η ιδιαιτερότητα είναι που ξεχωρίζει αυτή την κατηγορία ων κνιδώσεων από τις υπόλοιπες. Είναι  απαραίτητη η επίδραση ειδικού παράγοντα που θα τις προκαλέσει. Πομφοί,  ερυθρότητα και αγγειοοίδημα, εμφανίζονται μόνο μετά την επίδραση του συγκεκριμένου ερεθίσματος με επαναλήψιμο τρόπο, στα σημεία όπου έχει επιδράσει το ερέθισμα.